image
2025年8月8日,深译科技自主研发的“深译大模型”正式通过国家网信办生成式人工智能服务备案。叠加2025年5月19日“深译智能助手算法”通过深度合成算法备案,至此“深译大模型”正式完成“深度合成算法+生成式服务”双备案。
image
该模型依托737GB高质量语料数据集与华为昇腾910B4算力集群训练而成,以极致平衡的计算效率与生成质量,成为国内面向全场景开放服务的工业级生成式人工智能大模型。
image
image
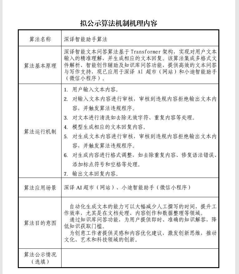
主要用于高效处理和翻译语言,帮助用户快速准确地获取跨语言信息,提升沟通效率。
image
image
image
2025年8月25日,深绎未来科技(广东横琴)有限公司自主研发的“深绎未来葡语大模型”正式通过国家网信办生成式人工智能服务备案(备案编号:Guangdong-ShenYiWeiLaiPuYu-202507140072),它是国内首个面向葡语系国家市场“出海”并通过备案的大模型。
image
image
第一个通过横琴合作区大模型合规指导中心申报并成功获得国家备案的大模型,这一路径为后续大模型合规备案提供了可复制的“横琴经验”。
横琴合作区第一个通过人工智能生成式服务备案的大模型,深绎未来根植横琴、开拓创新,为横琴合作区在人工智能与跨境数据产业发展进程上添砖加瓦,贡献力量。
国内第一个通过备案并成功“出海”的大模型,目标市场明确指向全球3亿多人口的葡语系国家与地区。
image